OTROS Proyectos

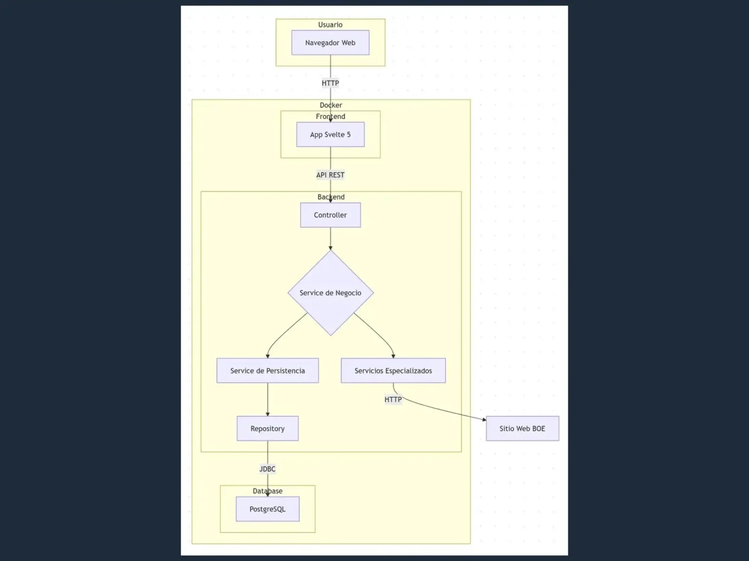
Borme Scraper

Java - Spring Boot - Typescript - React - HTML - Tailwind - PostgreSQL

Puedes clickar en las imágenes para ampliarlas y ver detalles y funcionalidades

RETOS Y APRENDIZAJES

Puedes probar la app usando estas credenciales
Usuario: processor
Contraseña: borme-processor

Descubre algunos puntos clave de Work Wander viendo la explicación

WorkWander_una_app_derarrollada_por_un_grupo_full_stack_en_Campusdual.com (2)

Mapa de posición del coworking con puntero ajustable.

1 of 5 End Tour

Reseñas proporcionadas por los usuarios

2 of 5 End Tour

Valoraciones de la calidad del coworking

3 of 5 End Tour

Eventos que se celebran en la misma localidad del coworking

4 of 5 End Tour

Información general, como precio, servicios, capacidad, etc

5 of 5 End Tour

RETOS Y APRENDIZAJES

Esta experiencia laboral potenció mis habilidades de trabajo en equipo aumentando mi capacidad de adaptación a un equipo profesional agile

Puedes probar la app con los usuarios
Usuario: Diego Contraseña: 123456789
Usuario: company Contraseña: democompany

Money Bank Escrow

Solidity - Foundry - React - Typescript - HTML - CSS - Wagmi - Viem - RainbowKit

Exchange que permite el intercambio ETH - USDT (simulados) entre particulares.

Es un prototipo de contrato inteligente y UI/UX desarrollado en Wavelabs.tech, en el que asumí la responsabilidad técnica, premiado con el 3er puesto en el hackathon internacional Towerbank Bankathon 2024

Esta versión es una personalización del prototipo original, con varias mejoras visuales y de usabilidad.

Los activos se depositan en un escrow que se libera únicamente cuando un segundo usuario lo acepta, eliminando problemas de sincronización o conflictos en interacciones simultáneas.

Las ofertas de intercambio se pueden hacer de Eth a Usdt (simulados) y de Usdt a Eth.

Necesitarás una wallet en la red Sepolia para poder interactuar con la aplicación.

Puedes clickar en las imágenes para ampliarlas y ver su funcionamiento

Descubre los puntos clave de la Dapp viendo las explicaciónes

Imagen de una Dapp que permite crear y aceptar ofertas de intercambio de cripto monedas entre particulares

EL balance del usuario en Ether

1 of 7 End Tour

Se gestiona aquí la conexión y desconexión de la wallet del usuario.

2 of 7 End Tour

El balance del usuario en Usdt

3 of 7 End Tour

Las ofertas que se hacen de Ether a cambio de Usdt

4 of 7 End Tour

Las ofertas que se hacen de Usdt a cambio de Ether

5 of 7 End Tour

 Valor de intercambio de 1 Ether y 1 Usdt a Dólares

6 of 7 End Tour

 Valor de intercambio de 1 Ether en Usdt y de 1 Usdt en Ether

7 of 7 End Tour
Imagen de formulario de creación de escrows en una dapp de intercambio de criptomonedas

Se muestra el valor actual de 1 Ether y de 1 Usdt en dólares

1 of 5 End Tour

Se muestra el valor actual de 1 Ether en Usdt y de un Usdt en Ether

2 of 5 End Tour

Se muestra el valor actual de Ether en Usdt, y viceversa, para la cantidad que indique el usuario

3 of 5 End Tour

Se muestra el balance del usuario en la moneda seleccionada para la creación de la oferta

4 of 5 End Tour

 Permite seleccionar en que moneda se creará la oferta

5 of 5 End Tour

RETOS Y APRENDIZAJES

Sistema de Trazabilidad para Cadena de Suministro

Solidity - Foundry - Typescript - React - HTML - CSS - Tailwind - rainbowkit

Un prototipo funcional que usa tecnología blockchain para la trazabilidad de productos.

Desarrollada con
Solidity Foundry React Typescript Tailwind Ethers.js Rainbowkit Solidity Foundry React Typescript Tailwind Ethers.js Rainbowkit

Para validar una solución de negocio, adapté un smart contract existente y construí esta interfaz funcional (MVP) en wave-labs.tech. El objetivo era testar la viabilidad de una herramienta blockchain para un caso de uso logístico muy concreto.

Posteriormente, mejoré el prototipo, añadiendo la capacidad de emitir un NFT al final del proceso para certificar la trazabilidad completa del producto.

Permite rastrear el movimiento de un producto a través de su cadena de suministro. Cada etapa, desde la fabricación hasta el cliente, queda registrada de forma inmutable en un smart contract, garantizando la transparencia y la integridad de los datos.

Descubre los puntos clave de la Dapp viendo la explicación

Dashboard_Dapp_blockchain_para_minteo_y_venta_de_NFTs

Se necesita una wallet Ethereum en Sepolia para interactuar con la Dapp.

1 of 4 End Tour

Puedes ir a tu perfil, a crear un NFT o volver al dashboard.

2 of 4 End Tour

Clickando se accede a los detalles de cada NFT

3 of 4 End Tour

Se pueden comprar y vender pagando una pequeña comisión

4 of 4 End Tour

RETOS Y APRENDIZAJES

Super Pioneros Innovators Community DAO

Aplicacion web

Desarrollada con
Solidity Foundry React Next  Javascript HTML CSS Wagmi/Viem/RainbowKit Solidity Foundry React Next  Javascript HTML CSS Wagmi/Viem/RainbowKit Solidity Foundry React Next  Javascript HTML CSS Wagmi/Viem/RainbowKit Solidity Foundry React Next  Javascript HTML CSS Wagmi/Viem/RainbowKit Solidity Foundry React Next  Javascript HTML CSS Wagmi/Viem/RainbowKit Solidity Foundry React Next  Javascript HTML CSS Wagmi/Viem/RainbowKit

Solidity - Foundry - React - Next - Javascript - HTML - CSS - Wagmi/Viem/RainbowKit

Dapp web – Gestiona la DAO de la comunidad de innovadores WEB3 Super Pioneros

Conecta con un smart contract alojado en la Blockchain (actualmente en Sepolia)

Necesitarás una wallet y, para participar activamente, un token SuperPioneros. Te permitiría crear, visualizar y votar propuestas dentro de la DAO.

Puedes clickar en las imágenes para ampliarlas y ver su funcionamiento.

Descubre los puntos clave al pasar el ratón sobre los iconos

Imagen_de_la_web_de_la_DAO_Comunidad_de_innovadores_Super_Pioneros

Solo los poseedores del token pueden participar

1 of 6 End Tour

Número de propuestas creadas

2 of 6 End Tour

Posibilidad de crear, ver y votar  propuestas

3 of 6 End Tour

Opción de crear propuestas por parte de un integrante

4 of 6 End Tour

Posibilidad de retirar fondos, solo por parte del administrador.

5 of 6 End Tour

Minteo de nuevos tokens a los miembros de Super Pioneros

6 of 6 End Tour
Imagen_de_varias_de_las_propuestas_en_web_de_la_DAO_Comunidad_de_innovadores_Super_Pioneros

Los miembros pueden votar propuestas no concluidas

1 of 5 End Tour

El administrador puede ejecutar propuestas concluidas

2 of 5 End Tour

Esto solo es visible para el administrador

3 of 5 End Tour

Número total de propuestas creadas

4 of 5 End Tour

Descripción, fecha límite y votos acumulados

5 of 5 End Tour

RETOS Y APRENDIZAJES

Es una DAO desarrollada para la Comunidad de innovadores Super Pioneros (a la cual pertenezco), pensada para que sirva como punto neurálgico donde debatir y compartir.

Dapp for management of crypto assets in solana

Aplicacion web

Desarrollada con
Angular Javascript Tailwind Shyft Nx Angular Javascript Tailwind Shyft Nx

solana - Angular - Javascript - HTML - CSS - Tailwind - Shyft - Nx

Puedes conocer tu balance de tokens en Solana o tu balance de Sol,

hacer transferencias a cualquier dirección de Solana

o revisar tu historial de transacciones, 

conectándote a esta app con una wallet de Solana.

AI-Enhanced Weather Forecasting Tool

Aplicacion web

Desarrollada con
REACT HTML CSS Javascript AI OpenAI OpenMeteo REACT HTML CSS Javascript AI OpenAI OpenMeteo

Javascript - REACT - HTML- CSS - Open_AI - Open_meteo

Proporciona el pronóstico del tiempo de cualquier lugar del mundo, utilizando inteligencia artificial.

Introduciendo una localidad (utiliza tildes para minimizar confusiones), o un código postal.  Te devuelve una respuesta generada con inteligencia artificial del estado del tiempo de hoy y la previsión para los próximos días. 

Utiliza datos meteorológicos oficiales y puedes obtener el pronóstico de cualquier ciudad del mundo. También puedes afinar la búsqueda para el lugar en que te encuentres o quieras localizar usando el código postal (solo España).

Simplemente introduce la localidad o el código postal y  pulsa enter, o el botón consultar, para obtener la respuesta

Astronomical Calendar: Sun & Moon Phases

Aplicacion web

Javascript - REACT - HTML- CSS - Open_AI - Open_meteo

Desarrollada con
REACT HTML CSS Javascript OpenMeteo REACT HTML CSS Javascript OpenMeteo

Proporciona el horario de inicio del amanecer y del anochecer para un ubicación determinada, además de la fase lunar actual y la próxima luna llena, en cualquier lugar del mundo.

Introduciendo una localidad (utiliza tildes para minimizar errores), o un código postal, te devuelve el horario del amanecer y del anochecer adaptados a cualquier ciudad, además de la fase lunar actual y la fecha de la próxima luna llena. 

Utiliza los horarios recibidos de datos meteorológicos oficiales. También puedes afinar la búsqueda para el lugar en que te encuentres o quieras localizar usando el código postal (solo España). Evita confusiones con otras ciudades mundiales con el mismo nombre (Sudamérica).

Simplemente introduce la localidad o el código postal y  pulsa enter, o el botón consultar, para obtener la respuest

App De Gestión de Proyectos

Aplicacion web

Desarrollada con
HTML CSS Javascript HTML CSS Javascript HTML CSS Javascript

Javascript - HTML- CSS

Una aplicación destinada a la gestión y seguimiento de las tareas de un proyecto.

Las tareas se pueden crear, eliminar  y pasar a cualquiera de los estados disponibles, ya sea hacia la derecha como la izquierda(de iniciadas a completadas o viceversa). 

Se pueden mover entre los diferentes estados usando las flechas disponibles o arrastrando y soltando.

Se guardan automáticamente en la memoria del navegador, asegurando que estén disponibles la próxima vez que utilices la aplicación. 

Desarrollada durante el bootcamp Full Stack de Campus Dual del Cluster Tic Galicia - Mejorada posteriormente

App Para el minteo de nft

Aplicacion web

Desarrollada con
SOLIDITY NEXT Javascript CSS Ethers.js IPFS SOLIDITY NEXT Javascript CSS Ethers.js IPFS

SOLIDITY - FOUNDRY - Javascript - REACT - Next - HTML- CSS - Ethers - IPFS

Desarrollada durante el bootcamp Blockchain

Puedes mintear uno de los NFT con fantásticas imágenes de planetas del Sistema Solar creadas por la NASA

Hay 20 diferentes, puedes descubrir cual es siguiente minteándolo para ti. 

Los NFT que ya hayan sido emitidos se irán mostrando en la Dapp.

Tienen un coste simbólico de 0,01 ether (ether de pruebas).

Una vez que lo hayas minteado puedes agregarlo a tu wallet utilizando su ID. 

!Descubre la siguiente imagen!, solo hay 20 disponibles.

Puedes ver mi evolución desde el inicio viendo mis primeros proyectos pulsando el botón